2024年安徽芜湖市市区中招第一批次、第二批次录取分数线

来源: 芜湖教育 2024-11-29

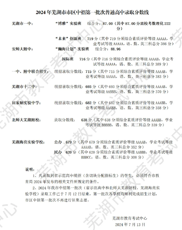
从芜湖教育了解到,2024年安徽芜湖市市区中招第一批次、第二批次录取分数线已公布,具体如下:


  第一批次录取分数线



image.png


在线咨询
在线咨询
小喜
感谢您找我咨询,您可以问我录取分数线,学校专业,学费,入学要求等问题。我一定会及时为您解答的,如果小喜不在,请在下方给小喜留言,我一定在工作时间及时回复您~